联系方式
- 手机:18135699799
- 电话:0371-63353411
- 传真:0371-63353411
- 邮箱:syjstbb@163.com
- 地址:河南省郑州经济技术开发区国安大厦B座
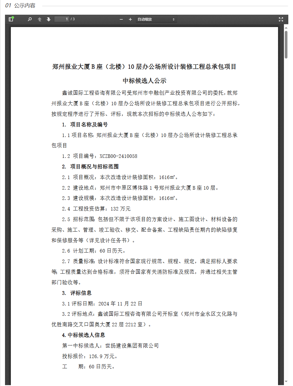
恭喜世扬建设集团有限公司中标郑州报业大厦B座(北楼)10层办公场所设计装修工程
发布人:世扬建设 发布时间:2024-11-30 点击量:
热烈祝贺世扬建设集团有限公司中标郑州报业大厦B座(北楼)10层办公场所设计装修工程,中标合同额126.9万元,地址郑州市。


上一篇:关于废除杨亮负责人的声明! | 下一篇:返回列表


